搜索
首页
关于我们
关于我们
公司概况
发展历程
企业文化
生产质量
环保健康安全
企业责任
关于我们
产品与服务
产品与服务
产品中心
研发与开发
产品与服务
新闻资讯
新闻资讯
公司动态
行业资讯
医药健康
新闻资讯
投资者关系
投资者关系
实时行情
信息披露
投资者关系
人力资源
人力资源
热门职位
校园招聘
薪酬福利
人力资源
联系我们
Home
/
关于我们
全部分类
信息公告
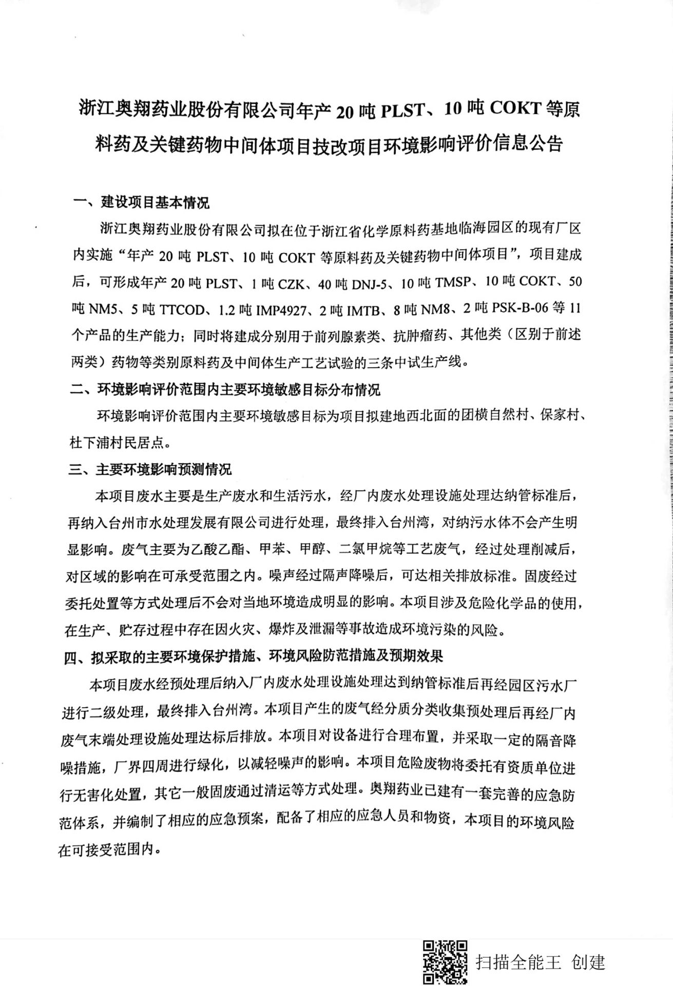
关键药物中间体项目环评公告
顶
分类:
信息公告
作者:
来源:
发布时间:
2021-06-10 09:35
访问量:
【概要描述】
关键药物中间体项目环评公告
顶
【概要描述】
分类:
信息公告
作者:
来源:
发布时间:
2021-06-10 09:35
访问量:
详情
上一个
:
关键药物中间体项目环评公告
下一个
:
特色原料药及关键中间体产业项目二期技改环评信息公告
上一个
:
关键药物中间体项目环评公告
下一个
:
特色原料药及关键中间体产业项目二期技改环评信息公告
首页
关于我们
公司概况
发展历程
企业文化
生产质量
环保健康安全
企业责任
产品与服务
产品中心
研发与开发
新闻资讯
公司动态
行业资讯
医药健康
投资者关系
实时行情
信息披露
人力资源
热门职位
校园招聘
薪酬福利
联系我们
联系我们
地址:
邮箱:
电话:
电话:
浏览手机版
Copyright © 贵阳浩杰工艺品生产有限公司
销售部
0576-85589335
办公室
0576-85589367
返回顶部